当前位置: 首页 > 产品大全 > 技术合同转让 驱动创新与商业化的法律桥梁

技术合同转让 驱动创新与商业化的法律桥梁

技术合同转让 驱动创新与商业化的法律桥梁

技术合同转让,作为技术转让的核心实现形式,是现代知识经济中连接技术研发与市场应用的关键环节。它不仅关乎技术的流动,更涉及知识产权的价值实现、创新激励与商业利益的平衡。本文将深入探讨技术合同转让的内涵、关键要素及其在实践中的重要意义。

一、技术合同转让的内涵与法律框架

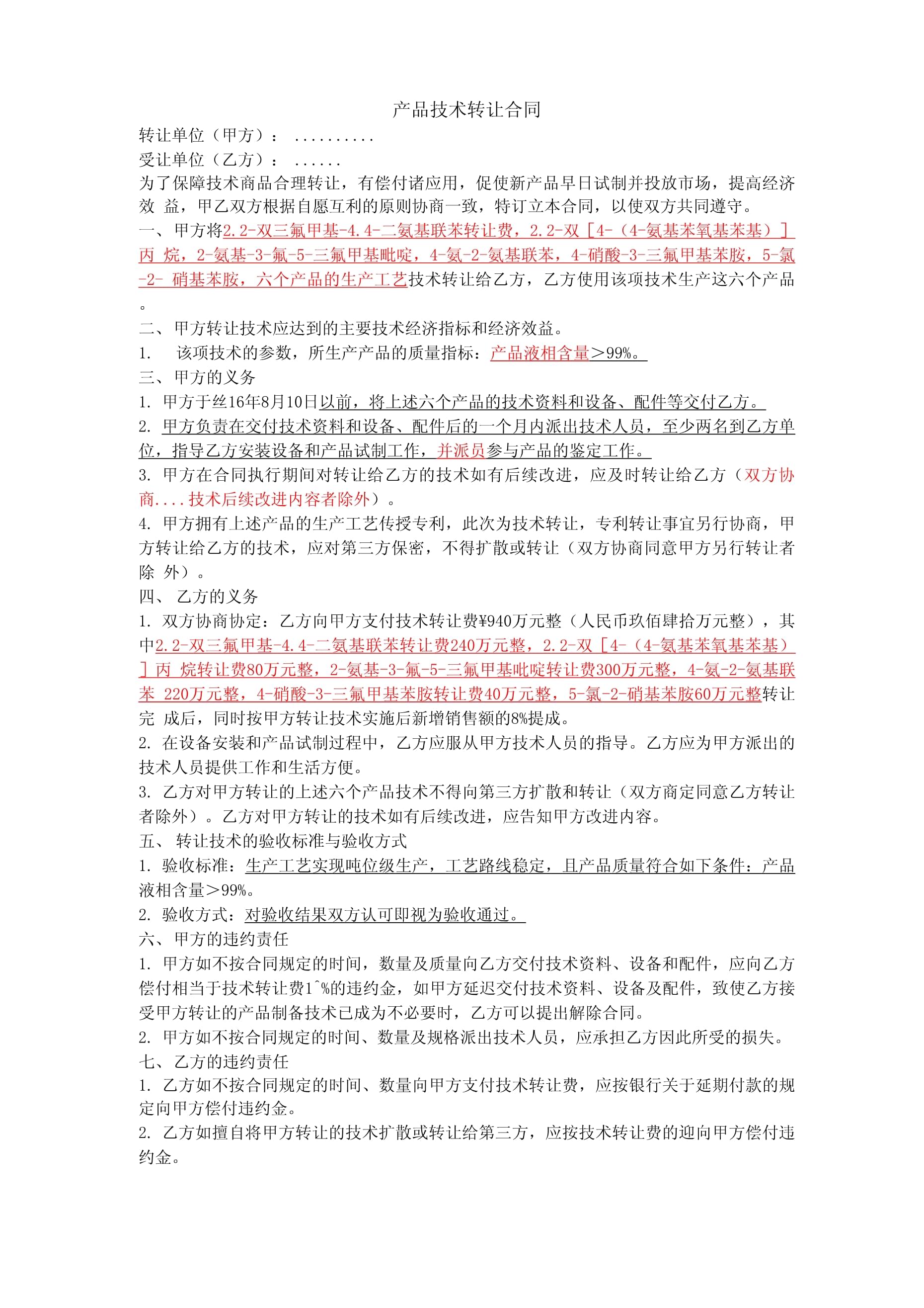
技术合同转让,是指技术权利人(转让方)通过订立书面合同的方式,将其拥有的特定技术成果的相关权利,全部或部分地转移给受让方,受让方为此支付约定价款或费用的法律行为。这里的“技术”通常指受到法律保护的专利权、专利申请权、技术秘密(Know-how)、计算机软件著作权等。

其法律基础主要建立在《中华人民共和国民法典》合同编以及《中华人民共和国科学技术进步法》、《中华人民共和国促进科技成果转化法》等专门法律法规之上。一个有效的技术转让合同,必须确保标的技术的权属清晰、内容明确,且转让行为不违反法律的强制性规定与公共利益。

二、技术转让合同的核心要素

一份完备的技术转让合同,通常应包含以下关键条款:

  1. 标的条款:明确界定所转让技术的名称、内容、范围、技术指标及附着载体(如设计图纸、软件代码、实验数据等)。这是合同的基础,必须具体、无歧义。
  2. 权利转移条款:清晰说明转让的是技术的所有权还是使用权(许可)。若是所有权转让,需明确原权利人一切相关权利的归属变更;若是许可,则需界定许可性质(独占、排他或普通)、地域范围、期限及分许可权等。
  3. 交付与验收条款:规定技术资料交付的时间、方式、清单,以及受让方进行技术验证、考核验收的标准、方法和期限。这是确保技术能否成功“过户”的关键。
  4. 价款与支付条款:约定转让费用的总额、计算方式(一次性总付、分期支付、入门费加提成等)、支付条件和时间节点。合理的支付安排能有效平衡双方风险。
  5. 保密条款:特别是涉及技术秘密的转让,必须明确规定双方,尤其是受让方,对核心技术信息的保密义务、保密期限及违约责任。
  6. 保证与索赔条款:转让方应保证其是技术的合法权利人,保证技术的实用性与可靠性(符合约定标准)。合同应设定在技术不达标、侵权等情况下的补救措施与索赔机制。
  7. 后续改进条款:约定在合同有效期内,任何一方对转让技术所作出的后续改进成果的权利归属与利益分享办法,这对保持技术的先进性至关重要。
  8. 违约责任与争议解决条款:明确任何一方违反合同约定时应承担的责任,并约定争议的解决方式(协商、仲裁或诉讼)及管辖机构。

三、技术合同转让的重要意义与挑战

重要意义
- 促进科技成果转化:将实验室中的技术成果,通过合同形式有序转移到产业界,实现其经济与社会价值。
- 优化资源配置:使不具备研发能力但拥有市场和生产资源的企业能够获得所需技术,推动产业升级。
- 激励持续创新:为研发者提供了明确的经济回报预期,是激励创新投入的重要动力源。
- 分散技术风险:受让方通过获得成熟技术,可以降低自主研发的不确定性与风险。

实践挑战
- 技术价值评估难:技术的潜在市场价值、生命周期难以精确量化,影响价款公平确定。
- 信息不对称:转让方可能对技术缺陷披露不足,受让方可能对技术的消化吸收能力评估过高。
- 履约过程复杂:技术的交付不仅是文件交接,往往伴随长期的技术指导、培训与服务,过程管理难度大。
- 侵权风险:可能存在第三方对转让技术主张权利,或因技术实施侵犯他人权利的风险。

四、

技术合同转让是一个严谨的法律与商业结合的过程。成功的转让不仅依赖于一份条款缜密的合同,更需要在谈判中充分沟通、在履约中诚信协作。对于转让方而言,意味着智慧成果的价值变现;对于受让方而言,则是获取核心竞争力、开拓市场的战略投资。在建设创新型国家的背景下,规范、高效、公平的技术合同转让活动,无疑是打通创新链条“最后一公里”、推动经济高质量发展的重要引擎。各方当事人在操作中,建议充分借助法律、技术与商业顾问的专业力量,以防范风险,最大化实现技术转让的战略目标。

更新时间:2026-04-18 14:23:38

如若转载,请注明出处:http://www.qtgnd.com/product/77.html